The main barrier to curing acute myeloid leukemia (AML) is disease relapse, which occurs due to therapy resistance and persistence of leukemic stem cells (LSCs) after conventional induction chemotherapy. Thus drug discovery efforts must focus on identifying agents that effectively target LSCs and not just bulk blasts.

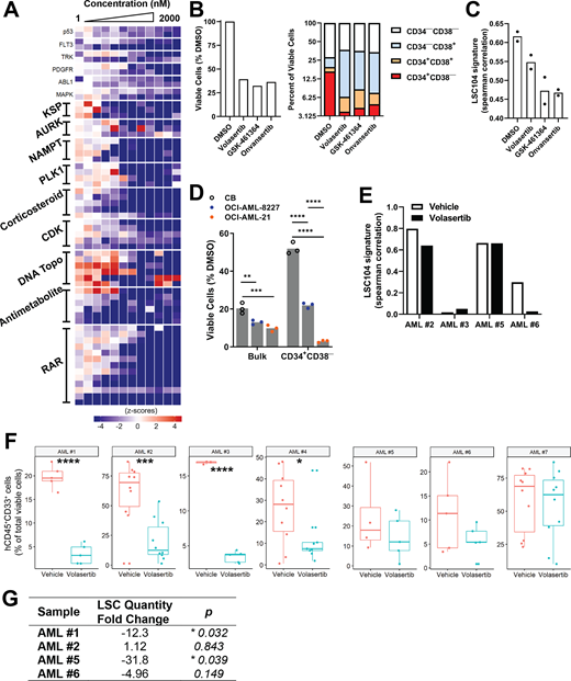
To this end, we employed a multi-parametric stemness screen of 1200 bioactive small molecules to identify drugs targeting LSCs, based on reduction of the stem cell compartment of a functionally-characterized hierarchical AML model (OCI-AML-8227) assessed by flow cytometry. In this cell line, self-renewing LSCs are restricted to the CD34+CD38- fraction. The screen identified a number of compound classes with the potential to antagonize LSC properties, including those already in clinical use for AML as well as classes of compounds whose effects in AML have not been previously reported (Figure 1A). Top hits were further validated based on treatment-induced alteration of the expression profile of 104 LSC genes (LSC104) differentially expressed between LSC+ and LSC- fractions of primary AML, which captures stemness properties. The LSC17 score, which is strongly associated with survival and response to standard therapy in AML, was derived from the LSC104 gene set. Notably, all Polo-like kinase 1 (PLK1) inhibitors in the library were identified as top hits in the screen. In vitro treatment of OCI-AML-8227 cells with PLK1 inhibitors over 3 days selectively inhibited the CD34+CD38- fraction enriched in LSCs (Figure 1B), and decreased correlation of gene expression to the LSC104 signature in bulk cells (Figure 1C). Together, these data support a role for PLK1 in regulating leukemic stemness, and we prioritized this class of compounds for validation studies.

PLK1 is an important regulator of cell cycle and its best studied role is in the regulation of mitotic entry. However, PLK1 is expressed in and likely plays an important role in all phases of the cell cycle. For instance, PLK1 has been described to regulate cilia disassembly at G0/1. The PLK1 inhibitor volasertib was previously tested in a Phase III trial against AML in combination with low-dose cytarabine (LDC) for elderly patients not eligible for induction chemotherapy. In this trial, although efficacy was observed, significant toxicity in the volasertib+LDC treatment arm resulted in poor survival outcomes for this group of patients. We evaluated the toxicity of volasertib treatment in vitro against two hierarchical AML cell lines (OCI-AML-8227 and OCI-AML-21) as well as normal cord blood (CB). Similar to CB, self-renewing stem cells for these two AML cell lines are restricted to the CD34+CD38- fraction. Treatment with volasertib at 20nM over three days resulted in significantly more cytotoxicity to the AML cell lines compared to CB (Figure 1D), especially in the CD34+CD38- compartment, suggesting that a therapeutic window exists.

To evaluate the effects of PDK1 inhibitors against LSCs in vivo, we treated mice bearing AML patient xenografts with single-agent volasertib at a low dose (10mg/kg twice weekly for 4 weeks by oral gavage) starting 4 weeks post-transplant. The gene expression profile for 2 of 4 samples tested showed decreased correlation to the LSC104 signature after volasertib treatment, supporting an effect on stemness (Figure 1E). Volasertib treatment significantly reduced AML engraftment in 4 of 7 samples (Figure 1F). To evaluate the effect of volasertib on LSCs in primary treated mice, we performed secondary transplantation at limiting doses. Volasertib treatment significantly reduced LSC frequency in 2 of 4 samples tested (Figure 1G). Notably, sample AML5 showed a 31.8-fold reduction in LSC frequency compared to controls (p = 0.039) despite no significant reduction in bulk engraftment in primary treated mice, suggesting that volasertib may selectively target LSCs in this sample.

In conclusion, our data indicate that the PLK1 inhibitor volasertib, identified as a top hit in a stemness-based drug screen, can target LSCs and decrease stemness properties in some primary AML samples. These findings support further studies of the potential of PLK1 inhibitors for the treatment of AML.

Disclosures

Wang:Trilium Therapeutics: Patents & Royalties.

Author notes

*

Asterisk with author names denotes non-ASH members.

Sign in via your Institution